Оставьте вашу заявку

Точно до минимарта: как 25 АЗС ЛУКОЙЛ в Казахстане автоматизировали учет с помощью «1С-Рейтинг: Нефтебаза» и достигли новых высот эффективности

Заказчик

ТОО «ЛУКОЙЛ Лубрикантс Центральная Азия» – осуществляет реализацию масел ЛУКОЙЛ на территории Казахстана, Кыргызстана, Таджикистана, Туркменистана, Узбекистана, Монголии, Афганистана и Китая.

Цели и задачи

Толчком к началу проекта автоматизации стал вывод ООО «ЛУКОЙЛ Лубрикантс Центральная Азия» на рынок Казахстана. Для успешного развития сети АЗС компании потребовалась комплексная информационная система учета, локализованная с учетом особенностей законодательства и операционных процессов Казахстана. Система бухгалтерского и налогового учета должна быть эффективно интегрирована с системами оперативного учета для минимизации ручного ввода и оптимизации бизнес-процессов.

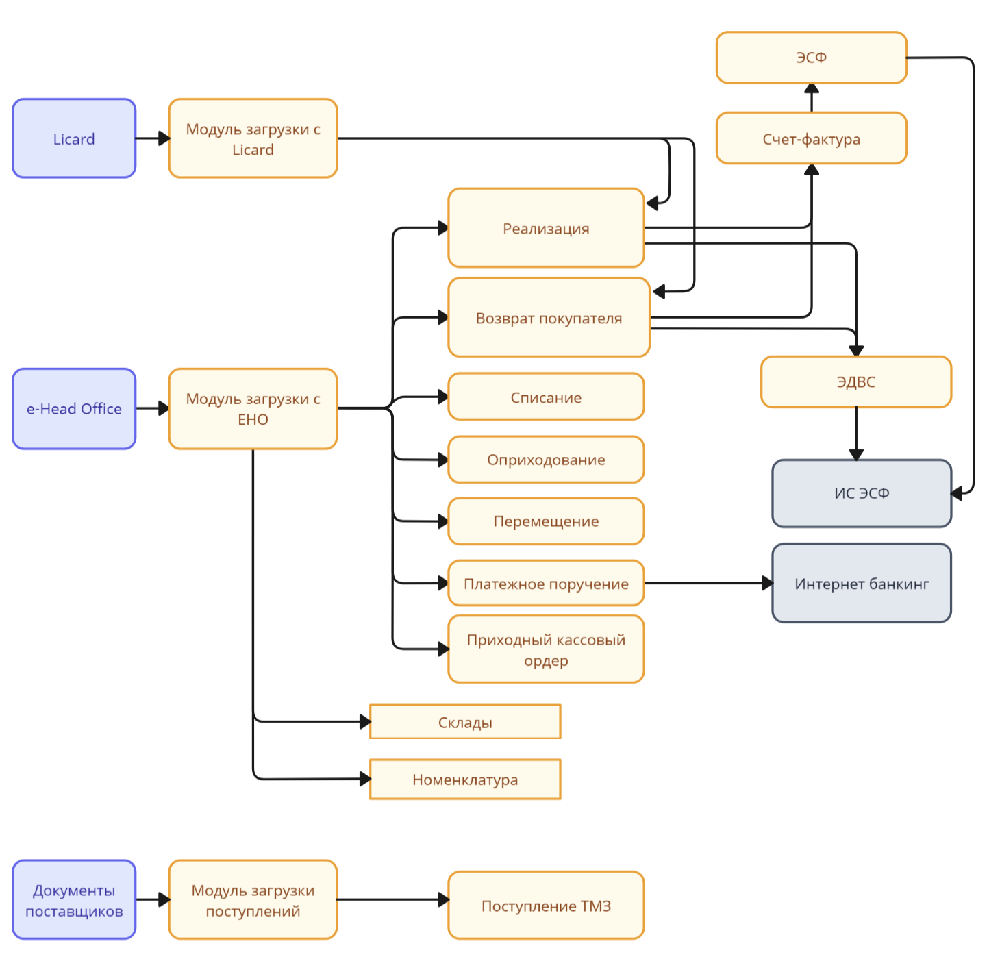
Архитектура решения и масштаб проекта

В качестве программы оперативного учета на АЗС была выбрана Е-НeadОffice (далее EHO). ЕНО представляет собой систему ведения учета продаж ГСМ, продаж продуктов в минимартах с фиксацией платежных операций.

Для бухгалтерского и налогового учета выбрана «1С-Рейтинг: Нефтебаза» (Нефтебаза). Нефтебаза предназначена для автоматизации деятельности предприятий, занимающихся оптовой и розничной торговлей нефтепродуктами.

В марте 2024 года стартовал проект внедрения учетной комплексной автоматизированной системы управления на базе конфигураций «1С-Рейтинг: Нефтебаза».

Проект реализован за пол года и введен в эксплуатацию  в сентябре 2024 года. Команда исполнителя своевременно и эффективно выполнила все запланированные задачи для достижения поставленной цели проекта.


Результаты проекта

В рамках проекта, командой исполнителя выполнено следующее:

  • разработана автоматическая интеграция системы оперативного учета фронт-офиса с Нефтебазой;
  • разработан функционал загрузки данных о дисконтных картах;
  • автоматизировано формирование документов поступления ТМЗ и услуг из данных внешнего файла Excel;
  • разработана система учета карт лояльности и бонусная системы;
  • кастомизировано формирование электронных документов виртуального склада.

До начала проекта в Казахстане функционировали 2 АЗС и пользователи вручную дублировали данные за смену по АЗС. Автоматизация учета на автозаправочных станциях — это важный шаг к повышению эффективности и точности процессов.

В результате проекта автоматизированы несколько ключевых процессов, что привело к следующим результатам:

  • упрощен ввод данных о продажах: автоматизированный ввод данных о продажах горюче-смазочных материалов (ГСМ) и товаров минимаркета существенно снижает временные затраты на эту процедуру. Это позволяет избежать ручных ошибок, ускорить обработку информации и обеспечить более точную отчетность.
  • оптимизирован учет в государственной системе ИС ЭСФ (СНТ, ЭСФ и Виртуальный склад). Это обеспечивает соответствие законодательным требованиям и улучшает взаимодействие с контролирующими органами. Благодаря автоматизации, данные передаются в режиме реального времени, что позволяет быстро реагировать на изменения и упрощает процесс контроля и аудита.
  • эффективное управление картами лояльности и бонусной системой: автоматизация позволила не только упростить работу с клиентами, но и повысить уровень их удовлетворенности. С помощью автоматизированной системы можно более точно отслеживать действия клиентов, их покупки и предоставлять персонализированные предложения. Это, в свою очередь, способствует увеличению продаж и укреплению клиентской базы.

Выстроенная система позволяет трем пользователям эффективно вести учет 25 АЗС в разных регионах страны. Все вышеперечисленные аспекты автоматизации учета не только оптимизируют рабочие процессы, но и способствуют повышению конкурентоспособности бизнеса. Внедрение современных технологий в учетные процедуры является важным шагом на пути к успешному развитию компании и улучшению обслуживания клиентов.

Активная поддержка и адаптация системы к новым требованиям гарантируют актуальность отчетности и готовность к масштабированию бизнеса. Это не только способствует успешному функционированию компании, но и открывает возможности для дальнейшего расширения.

Отзыв клиента: